○嵐山町国民健康保険条例施行規則

昭和62年3月24日

規則第4号

嵐山町国民健康保険条例施行規則(昭和42年規則第3号)の全部を改正する。

目次

第1章 総則(第1条)

第2章 国民健康保険運営協議会(第2条―第7条)

第3章 被保険者(第8条―第11条の2)

第4章 保険給付(第11条の3―第32条)

附則

第1章 総則

(趣旨)

第1条 この規則は、国民健康保険法(昭和33年法律第192号。以下「法」という。)、国民健康保険法施行令(昭和33年政令第362号。以下「施行令」という。)、国民健康保険法施行規則(昭和33年厚生省令第53号。以下「施行規則」という。)及び嵐山町国民健康保険条例(昭和34年条例第9号。以下「条例」という。)に定めがあるもののほか、町が行う国民健康保険について必要な事項を定めるものとする。

第2章 国民健康保険運営協議会

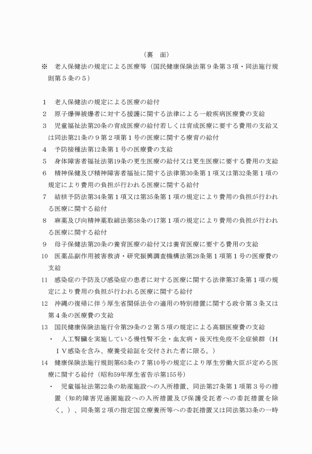
(所掌事項)

第2条 国民健康保険運営協議会(以下「協議会」という。)は、次の各号に掲げる事項について審議するものとする。

(1) 一部負担金の負担割合に関する事項

(2) 保険税の賦課方法に関する事項

(3) 保険給付の種類及び内容の変更に関する事項

(4) 保健事業の実施大綱の策定に関する事項

(5) その他国民健康保険事業の運営上重要なものと認められる事項

(会長の職務)

第3条 会長は、会務を総理する。

(会議)

第4条 協議会の会議は、会長が招集し、会長は、その議長となる。

2 協議会の招集は、会議の5日前までに、会議の内容、日時及び場所等を明示した書面を各委員に送達して行うものとする。

3 協議会は、条例第2条に掲げる委員の過半数が出席しなければ会議を開くことができない。

(議事録)

第5条 会長は、議事録を作成しなければならない。

(庶務)

第6条 協議会の庶務は、町民課において処理する。

(委任)

第7条 第4条から前条までに定めるもののほか、協議会の運営に関し必要な事項は、会長が定める。

第3章 被保険者

(被保険者の資格に係る届書等の様式)

第8条 施行規則第2条から第5条の4まで、第5条の8、第5条の9、第6条の2、第7条(第7条の3の規定により準用される場合を含む。)及び第8条から第13条までの規定により提出する届書等の様式は、次の各号に定めるとおりとする。

(1) 施行規則第2条、第3条及び第8条から第13条までの規定により提出する届書 様式第1号(1)又は様式第1号(2)

(2)及び(3) 削除

(4) 施行規則第5条の規定により提出する届書 様式第4号(1)

(5) 施行規則第5条の2の規定により提出する届書 様式第4号(2)

(6) 削除

(7) 施行規則第5条の4第1項又は第2項の規定により提出する届書 様式第5号(2)

(8) 施行規則第5条の8第1項若しくは第2項又は第32条の3の規定により提出する届書 様式第5号(3)

(9) 施行規則第5条の9第1項又は第2項の規定により提出する届書 様式第5号(4)

(10) 施行規則第6条の2第1項の規定により提出する申請書 様式第6号

(11) 施行規則第7条第1項の規定(同規則第7条の3の規定により準用される場合を含む。)又は第7条の4第4項の規定により提出する申請書 様式第7号

(届書等に添付すべき書類)

第9条 施行規則の規定により届書等を提出する場合において、次の各号の一に該当するときは、それぞれ当該各号に定める書類を届書等に添えて提出しなければならない。ただし、町長が、公簿等によってその事実を確認できる場合は、この限りでない。

(1) 施行規則第3条の規定により届書を提出するとき 法第6条各号のいずれにも該当しなくなった旨の証明書

(2) 施行規則第4条の2第1項の規定により届書を提出するとき 扶養の事実を証明する書類

(3) 施行規則第5条の規定により届書を提出するとき 修学の事実を証明する書類

(4) 施行規則第6条の2の規定により申請書を提出するとき 旅行その他の事由により長期にわたりその住所を離れる事実を証明する書類

(5) 施行規則第13条の規定により届書を提出するとき 法第6条各号のいずれかに該当することとなったことを証明する書類

(被保険者証の更新)

第10条 施行規則第7条の2第1項に基づく被保険者証の更新は、1年ごとに行う。

2 特別の事由により前項の規定により難いときは、次条の規定による検認によって有効期間を延長し、又は短縮して更新することができる。

(被保険者証の検認)

第11条 被保険者証の検認は、必要に応じ行うものとする。

(被保険者証の返還を求める通知書の様式)

第11条の2 施行規則第5条の7の規定による通知は、様式第7号(2)による通知書により行うものとする。

第4章 保険給付

(施行令第27条の2第4項の規定の適用の申請)

第11条の3 施行規則第24条の3の規定により提出する申請書は、様式第7号(3)によるものとする。

(一部負担金の減免又は徴収猶予)

第12条 法第44条第1項の規定により一部負担金の減免又は徴収猶予を受けられる者は、次の各号の一に該当し、生活が困難となったものとする。

(1) 震災、風水害、火災、その他これらに類する災害により死亡し、身体に著しい障害を受け、又は資産に重大な損害を受けたとき

(2) 干ばつ、冷害、凍霜害等による農作物の不作、不漁その他これらに類する事由により収入が減少したとき

(3) 事業又は業務の休廃止、失業等により収入が著しく減少したとき

(4) 前3号に掲げる場合のほか、一部負担金の減免又は徴収猶予を受けることを相当と認める事由があったとき

2 前項の規定による徴収猶予の期間は、当該被保険者の事情に応じて、6か月以内とする。

(一部負担金の減免又は徴収猶予の申請)

第13条 法第44条第1項の規定により一部負担金の減免又は徴収猶予を受けようとする者の属する世帯の世帯主は、様式第8号による申請書を町長に提出しなければならない。

(一部負担金の減免又は徴収猶予の決定の通知)

第14条 町長は、一部負担金の減免又は徴収猶予の申請について承認又は不承認の決定をしたときは、様式第9号による通知書を当該申請者に交付しなければならない。

2 町長は、一部負担金の減免又は徴収猶予の承認を決定したときは、速やかに様式第10号による証明書を当該申請者に交付しなければならない。

(一部負担金等の差額の支給申請)

第15条 法第56条第2項の規定により一部負担金等の差額の支給を受けようとする者は、様式第11号による申請書を町長に提出しなければならない。

(入院時食事療養費標準負担額減額の申請)

第16条 施行規則第26条の3第1項の規定により提出する標準負担額減額認定申請書は様式第12号によるものとする。

(入院時食事療養費の差額申請)

第17条 施行規則第26条の5第2項の規定により提出する申請書は様式第13号によるものとする。

(入院時食事療養費標準負担額減額認定申請却下等の通知)

第18条 町長は、入院時食事療養費標準負担額減額の申請について却下の決定をしたときは、様式第14号(1)による通知書を当該申請者に交付しなければならない。

2 町長は、入院時食事療養費標準負担額減額の差額を支給することを決定したときは、様式第14号(2)による通知書を当該申請者に交付しなければならない。

3 町長は、入院時食事療養費の差額の申請について却下の決定をしたときは、様式第14号(3)による通知書を当該申請者に交付しなければならない。

(限度額適用・標準負担額減額申請書の様式)

第18条の2 施行規則第27条の14の4第1項及び第27条の14の5第1項の規定により提出する限度額適用・標準負担額減額認定申請書は様式第14号(4)によるものとする。

第19条 削除

(療養費支給申請書の様式)

第20条 施行規則第27条第1項の規定により提出する療養費支給申請書は、様式第15号によるものとする。

2 柔道整復師の施術に係る療養費につき、協定又は契約に基づき受領委任の取扱いをする場合の療養費支給申請書の様式は、前項の規定にかかわらず、当該協定又は契約に定める柔道整復師施術療養費支給申請書又はこれに準ずる様式によるものとする。

(療養費支給申請書に添付すべき書類)

第21条 施行規則第27条第2項の規定により療養費の支給申請書(協定又は契約に基づく柔道整復師施術療養費支給申請書を除く。)を提出するときは」を「療養費支給申請書(協定又は契約に基づく柔道整復師施術療養費支給申請書を除く。)に添付しなければならない療養につき算定した費用の額に関する証拠書類は、次の表の左欄に掲げる区分に従い中欄に掲げる書類とし、それぞれ下欄に掲げる様式によるものとする。

区分

添付書類

様式

医科診療

入院

領収書(内容明細書)

様式第15号(2)の①

入院外

領収書(内容明細書)

様式第15号(2)の②

歯科診療

領収書(内容明細書)

様式第15号(3)

薬剤の支給

領収書(内容明細書)

様式第15号(4)

治療材料

医師の診断(証明)

領収書


はり・きゅう

施術同意書

様式第15号(5)の①

領収書

様式第15号(6)の①

あんま

マッサージ

施術同意書

様式第15号(5)の②

領収書

様式第15号(6)の②

柔道整復

領収書(内容明細書)

様式第15号(10)

食事療養

領収書(内容明細書)

様式第15号(2)の①

海外療養

診療内容明細書

様式第15号(11)

領収明細書

様式第15号(12)

(療養費の支給決定等の通知)

第22条 町長は、療養費を支給することを決定したときは、速やかに様式第18号による通知書を当該申請者に交付しなければならない。ただし、柔道整復師施術療養費支給申請書により支給を決定したときは、この限りでない。

2 町長は、療養費を支給しないことを決定したときは、様式第19号による通知書を、当該申請者に交付しなければならない。

第23条及び第24条 削除

(特定疾病認定申請書の様式)

第25条 施行規則第27条の14第1項の規定により提出する特定疾病認定申請書は、様式第23号(1)によるものとする。

(特別療養費支給申請書の様式)

第25条の2 施行規則第27条の5第1項の規定により提出する特別療養費支給申請書は、様式第23号(2)によるものとする。

(特別療養費の支給決定等の通知)

第25条の3 町長は、特別療養費を支給することを決定したときは、速やかに様式第23号(2)の①による通知書を当該申請者に交付しなければならない。

2 町長は、特別療養費を支給しないことを決定したときは、速やかに様式第23号(2)の②による通知書を当該申請者に交付しなければならない。

(移送費支給申請書の様式)

第25条の4 施行規則第27条の11第1項の規定により提出する移送費支給申請書は、様式第23号(3)によるものとする。

(月間の高額療養費支給申請書の様式等)

第26条 施行規則第27条の16第1項の規定により提出する高額療養費支給申請書は、様式第24号によるものとする。

2 法第57条の2第1項本文の規定により高額療養費(施行令第29条の2の規定によるものに限る。)の支給を受けようとする者が国民健康保険高額療養費支給申請書を提出し、次条第1項の規定により高額療養費を支給する旨の通知を受けた場合において、町長が世帯主による高額療養費の支給申請に関する手続を省略させることができると認めるときは、施行規則第27条の16第1項の規定による高額療養費の支給申請があったものとみなす。

(月間の高額療養費の支給決定等の通知)

第26条の2 町長は、高額療養費の支給を決定したときは、速やかに様式第25号による通知書を当該申請者に交付しなければならない。

2 町長は、高額療養費を支給しないことを決定したときは、速やかに様式第25号の2による通知書を当該申請者に交付しなければならない。

(年間の高額療養費の支給申請書等の様式)

第26条の3 施行規則第27条の17の2第1項又は施行規則第27条の17の3第1項の規定により提出する年間の高額療養費の支給申請書及び施行規則第27条の17の3第3項の規定により申請書に添付しなければならない自己負担額証明書の交付申請書の様式は、様式第25号の3によるものとする。

2 前項の規定により交付する証明書は、様式第25号の4によるものとする。

(年間の高額療養費の支給決定等の通知)

第26条の4 町長は、年間の高額療養費の支給を決定したとき又は支給しないことを決定したときは、速やかに様式第25号の5による通知書を当該申請者に交付しなければならない。

(高額介護合算療養費支給申請書等の様式)

第27条 施行規則第27条の26第1項の規定により提出する高額介護合算療養費支給申請書及び施行規則第27条の26第2項の規定により申請書に添付しなければならない自己負担額証明書の交付申請書の様式は、様式第26号によるものとする。

2 前項の規定による自己負担額証明書の様式は、様式第25号の4によるものとする。

3 施行規則第27条の26第5項の規定により通知をする高額介護合算療養費支給額計算結果連絡票の様式は、様式第26号の2によるものとする。

(高額介護合算療養費の支給決定等の通知)

第27条の2 町長は、高額介護合算療養費の支給を決定したとき又は支給しないことを決定したときは、速やかに様式第26号の3による通知書を当該申請者に交付しなければならない。

(特別療養給付申請書の様式)

第28条 施行規則第28条第1項の規定により提出する特別療養給付申請書は、様式第27号によるものとする。

(保険給付の一時差止に関する通知)

第28条の2 町長は、法第63条の2第1項又は第2項の規定により保険給付の全部又は一部の支払を一時差止めることを決定したときは、速やかに様式第27号(2)による通知書を当該申請者に交付しなければならない。

(一時差止に係る保険給付額からの滞納保険税額の控除に関する通知の様式)

第28条の3 施行規則第32条の5の規定による通知は、様式第27号(3)による通知書により行うものとする。

(出産育児一時金支給申請書の様式)

第29条 条例第7条の規定により出産育児一時金の支給を受けようとする者は、様式第28号による出産育児一時金支給申請書を町長に提出しなければならない。なお、申請に際しては、出産育児一時金の直接支払い制度を利用しない旨医療機関と合意した文書を添付するものとする。

(葬祭費支給申請書の様式)

第30条 条例第8条の規定により葬祭費の支給を受けようとする者は、様式第29号による葬祭費支給申請書を町長に提出しなければならない。

(第三者の行為による被害の届出)

第31条 施行規則第32条の6の規定による届出は、様式第30号による被害届により行うものとする。

(新型コロナウイルス感染症に対する傷病手当金の支給の申請等)

第32条 条例附則第4項の規定により新型コロナウイルスに対する傷病手当金の支給を受けようとする者は、様式第31号による傷病手当金支給申請書に必要書類を添付して町長に提出しなければならない。

2 町長は、前項の規定による申請について支給又は不支給の決定をしたときは、様式第32号による通知書を当該申請者に交付しなければならない。

3 条例附則で規定する規則で定める日は、令和5年5月7日とする。

(施行期日)

1 この規則は、昭和62年4月1日から施行する。

(経過措置)

2 この規則の施行の際現に従前の規則の規定に基づいてなされている手続その他の行為は、この規則に基づいてなされた手続その他の行為とみなす。

(平成元年規則第4号)

この規則は、公布の日から施行する。

(平成4年規則第12号)

この規則は、平成4年4月1日から施行する。

(平成6年規則第18号)

(施行期日)

1 この規則は、平成6年10月1日から施行する。

(経過措置)

2 平成6年10月1日前に行われた食事の提供、看護又は移送に係る療養費及び特別療養費の支給の申請については、なお従前の例による。

3 出産の日が嵐山町国民健康保険条例の一部を改正する条例(平成6年条例第56号)の施行日前である被保険者及び被保険者であった者の助産費の支給の申請については、なお従前の例による。

4 健康保険法等の一部を改正する法律(平成6年法律第56号)附則第17条の規定により支給される療養費の支給申請については、なお従前の例による。

(平成7年規則第7号)

この規則は、平成7年4月1日から施行する。

(平成7年規則第17号)

この規則は、公布の日から施行する。

(平成8年規則第21号)

この規則は、平成8年7月1日から施行する。

(平成8年規則第19号)

この規則は、平成8年6月1日から施行する。

(平成8年規則第25号)

この規則は、平成8年10月1日から施行する。

(平成10年規則第3号)

この規則は、公布の日から施行する。

(平成11年規則第5号)

この規則は、公布の日から施行する。

(平成11年規則第30号)

(施行期日)

1 この規則は、公布の日から施行する。

(経過措置)

2 この規則の施行の際現に従前の規定に基づいてなされている手続その他の行為は、この規則に基づいてなされた手続その他の行為とみなす。

(平成12年規則第49号)

(施行期日)

1 この規則は、公布の日から施行する。

(経過措置)

2 この規則の施行の際現にあるこの規則による改正前の様式による用紙については、当分の間、これを取り繕って使用することができる。

(平成12年規則第60号)

(施行期日)

1 この規則は、平成13年1月1日から施行する。ただし、様式第5号の(2)及び様式第5号の(4)裏面中「厚生大臣」を「厚生労働大臣」に、様式第7号の(2)裏面、様式第27号の(2)裏面及び様式第27号の(3)裏面中「厚生省令」を「厚生労働省令」に改める部分については、平成13年1月6日から施行する。

(経過措置)

2 この規則の施行の際現にあるこの規則による改正前の様式による用紙については、当分の間、これを取り繕って使用することができる。

(平成14年規則第43号)

(施行期日)

1 この規則は、平成14年10月1日から施行する。

(経過措置)

2 この規則の施行の際現にある改正前の国民健康保険条例施行規則による様式については、当分の間、これを取り繕って使用することができる。

(平成17年規則第22号)

この規則は、平成17年4月1日から施行する。

(平成17年規則第33号)

この規則は、平成17年8月1日から施行する。

(平成19年規則第28号)

この規則は、平成19年4月1日から施行する。

(平成21年規則第21号)

この規則は、公布の日から施行する。

(平成23年規則第15号)

この規則は、公布の日から施行する。

(平成27年規則第17号)

この規則は、公布の日から施行し、平成27年4月1日から適用する。

(平成27年規則第28号)

この規則は、平成28年1月1日から施行する。

(平成28年規則第12号)

この規則は、平成28年4月1日から施行する。

(令和2年規則第11号)

この規則は、公布の日から施行する。

(令和2年規則第174号)

この規則は、公布の日から施行する。

(令和2年規則第15号)

この規則は、公布の日から施行する。

(令和3年規則第82号)

この規則は、公布の日から施行する。

(令和3年規則第48号)

この規則は、公布の日から施行する。

(令和3年規則第49号)

この規則は、公布の日から施行する。

(令和3年規則第54号)

この規則は、公布の日から施行する。

(令和4年規則第26号)

この規則は、公布の日から施行する。

(令和4年規則第2号)

この規則は、公布の日から施行する。

(令和4年規則第10号)

この規則は、公布の日から施行する。

(令和4年規則第20号)

この規則は、公布の日から施行する。

(令和4年規則第22号)

この規則は、公布の日から施行する。

(令和5年規則第2号)

この規則は、公布の日から施行する。ただし、令和5年5月7日までに発症した場合で、労務に服することができなくなった日から起算して3日を経過した日が令和5年5月8日以降となったときは、その日とする。

画像

画像

様式第2号及び様式第3号 削除

画像

画像

様式第5号 削除

画像

画像

画像画像画像

画像

画像

画像画像画像

画像

画像

画像

画像

画像

画像

画像

画像

画像

画像

画像

画像

画像

画像

画像

画像

画像

画像

画像

画像

様式第15号の(7)、様式第15号の(8)及び様式第15号の(9) 削除

画像

画像

画像

様式第16号 削除

様式第17号から様式第17号の(3)まで 削除

画像

画像

様式第20号から様式第22号まで 削除

画像

画像

画像

画像

画像

画像画像

画像

画像

画像

画像画像

画像

画像画像

画像画像

画像

画像

画像画像画像画像

画像画像画像

画像

画像

画像

画像画像画像画像

画像

嵐山町国民健康保険条例施行規則

昭和62年3月24日 規則第4号

(令和5年3月9日施行)

体系情報
第10編 生/第3章 国民健康保険
沿革情報
昭和62年3月24日 規則第4号
平成元年4月1日 規則第4号
平成4年3月16日 規則第12号
平成6年9月26日 規則第18号
平成7年3月31日 規則第7号
平成7年10月26日 規則第17号
平成8年6月1日 規則第21号
平成8年6月30日 規則第19号
平成8年9月30日 規則第25号
平成10年3月31日 規則第3号
平成11年3月31日 規則第5号
平成11年12月31日 規則第30号
平成12年12月1日 規則第49号
平成12年12月28日 規則第60号
平成14年9月25日 規則第43号
平成17年3月31日 規則第22号
平成17年7月31日 規則第33号
平成19年3月5日 規則第28号
平成21年11月30日 規則第21号
平成23年8月31日 規則第15号
平成27年6月12日 規則第17号
平成27年12月25日 規則第28号
平成28年3月8日 規則第12号
令和2年4月30日 規則第11号
令和2年9月16日 規則第174号
令和2年12月22日 規則第15号
令和3年3月31日 規則第82号
令和3年6月16日 規則第48号
令和3年9月13日 規則第49号
令和3年12月13日 規則第54号
令和4年1月25日 規則第26号
令和4年2月25日 規則第2号
令和4年5月31日 規則第10号
令和4年9月30日 規則第20号
令和4年12月19日 規則第22号
令和5年3月9日 規則第2号